人才招聘
当前位置: 网站首页 >> 人才招聘 >> 招生信息发布平台 >> 正文
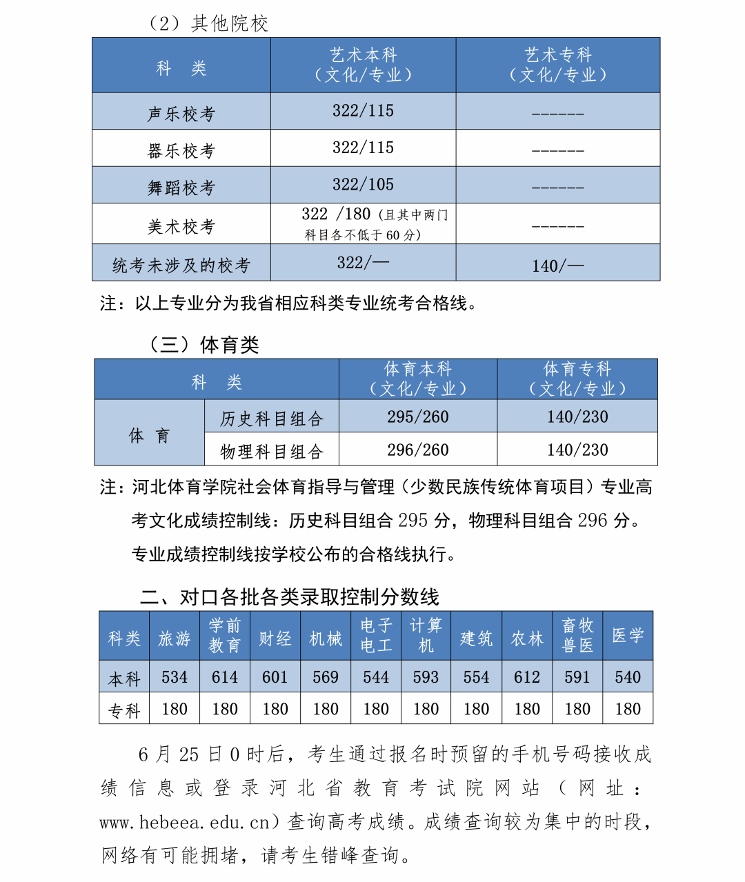
【发布】2023年河北省普通高校招生各批各类录取控制分数线
发布时间:2023-06-26 来源:阳成集团tyc234cc 浏览次数:


版权所有 中国·太阳成集团tyc234cc(Macau)股份有限公司-Officialwebsite

技术支持:党委宣传部融媒体中心   冀ICP备14011511号

地址:河北省石家庄市桥西区汇安路39号

公司公众号